当前位置:首页 > 足球 > 中超

含金量还在上升记者丰臻:希望宣布江苏队和广州队复活

时间:2026-01-31 14:03:14来源:足球大腕

近日来,对于广州队球迷来说可谓喜讯连连!恒大足校青训出身的徐彬加盟英超狼队,成为又一位登陆欧洲五大联赛俱乐部的中国球员。这说明经过多年的努力,恒大青训已经逐步开花结果,方向走对了!更令球迷欣慰的是,日前公布的行业处罚名单中,广州队无一人上榜,暗示中超八冠王与亚冠双冠王的含金量还在上升。



徐彬作为U23国足的队长,是正宗的恒大足校青训出品。他的职业生涯处子秀就在广州队,跟着广州队在中甲踢了几个赛季后,因为球队“被解散”而不得不加盟了青岛西海岸。有了中超这个平台,徐彬的能力很快得到认可,并首次入选了国足。这也说明,不是中甲没人才,不是广州队没人才,而且皆因为在中甲而被埋没。

徐彬不仅加盟英超,还让狼队留出一个外卡名额并顺利留在英格兰踢球,而不是外租到其他欧洲国家球队,光凭这点就已证明了狼队相中了他的能力和发展前景



回到国内联赛!这次处罚名单中有中超和中甲球队,有三大意外。第一和第二意外是北京国安和上海海港这两股“清流”居然也双双榜上有名,均被扣掉5分。要知道处罚前,几乎没有人会想到他们这两家俱乐部会上榜,两队球迷以吃瓜群众般的轻松惬意,纷纷搬凳子等着看戏。

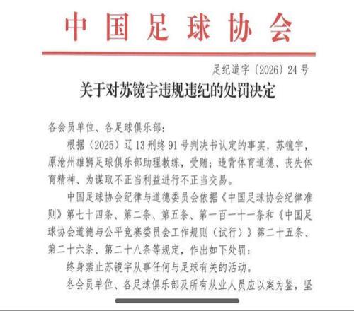
事前,不少人臆想处罚名单中会涉及广州队。然而事实胜于雄辩,广州队连相关的从业人员一个也没有上榜。或许有人会说,这是因为广州队已经解散所以不罚。是这样吗?请看这个:已经解散的沧州雄狮队助教上榜(下图)。



高薪+高奖金,以及极其严苛的队规,让当时的广州恒大球员和教练团队没必要为了一点小钱而铤而走险。没有从业人员涉事,更让人惋惜广州队的解散。对此,记者丰臻在个人社交平台上呼吁(下图),我真希望足协宣布江苏队和广州队复活。



2025年,当中超球队在亚冠一败再败,贵为中超三连冠“王朝”的海港带头摆烂积分垫底时,让大量球迷不禁想念广州恒大当年在亚洲的叱咤风云。那时,广州队的冠军含金量已经在上升,如今处罚结果出炉,含金量进一步升高。

丰臻的愿望能实现吗?

上一篇: 每体关注中国足坛反赌:离谱的中超,一半球队将负分开始联赛

下一篇: 返回列表

热门专题

更多

相关信息

相关集锦

热门TAG

足球NBA篮球英超西甲意甲CBA中超中国足球曼联湖人皇家马德里中国篮球德甲利物浦阿森纳转会巴塞罗那曼城勇士五洲法甲欧冠国际米兰火箭切尔西拜仁慕尼黑詹姆斯快船AC米兰转载巴黎圣日耳曼库里切尔西队比赛集锦花絮掘金中国男足马德里竞技尤文图斯国家队独行侠巴塞罗那队那不勒斯雷霆凯尔特人太阳欧洲杯开拓者杨瀚森西甲直播水晶宫VS米尔沃尔直播快船vs凯尔特人狼牙直播火箭勇士勒阿弗尔VS图卢兹直播澳大利亚U20(中)VS伊拉克U20直播沙特阿拉伯U20VS中国U20直播森林狼VS火箭直播弗赖堡VS云达不莱梅直播阿森纳vs埃弗顿视频直播小九直播体育赛事直播热刺vs切尔西在线直播辽宁体育免费观看高清曼联vs水晶宫直播免费看比赛jrs直播美式足球直播蜘蛛篮球直播间在线观看中国女排联赛直播在线观看西超杯直播高清免费观看nba直播857乒乓球免费直播网ufc今天直播免费网站切尔西对埃弗顿直播绿茵网

Copyright © 2024-2025 24直播网. All Rights Reserved. 网站地图 蜀ICP备18026430号-1